本科

招生

UNDERGRADUATE ADMISSIONS

吉林动画学院2021年艺术类专业招生简章


时间 : 2020-12-24 18:16:32

发布者 : 吉林动画学院-招生办

浏览 :


吉林动画学院

2021年艺术类专业招生简章


图片



01

学校概况

吉林动画学院创建于2000年6月,2008年经教育部批准为民办普通本科高校,现有在校本科生12000余人,是目前全球规模最大的单体动画学院。学校面向文化创意产业和民用航空产业布局,坚持以产业群带动专业群建设, 设有动画艺术学院、漫画学院、游戏学院、虚拟现实学院、设计学院、产品造型学院、电视与新媒体学院、电影学院、影视造型学院、文化产业商学院、民航学院、国际影视特效学院、通识教育学院、马克思主义学院、国际交流学院共15个学院,并开设动画、漫画、数字媒体艺术、视觉传达设计、广播电视编导、播音与主持艺术、摄影、表演、戏剧影视文学、戏剧影视导演、影视摄影与制作、录音艺术等36个本科专业,其中,动画专业位居同专业全国排名第一,获批国家一流专业建设项目。

学校坚持“开放式国际化、学研产一体化、创意产品高科技化”三大办学特色,先后获批国家动画教学研究基地、国家动画产业基地、国家文化产业示范基地、国家大学生创新创业项目实施单位,并获得泛亚太地区动漫教育机构十强荣誉。2015年,被教育部评为“全国毕业生就业工作典型经验高校”(全国就业五十强高校)。2017年,被教育部评为“全国第二批深化创新创业教育改革示范高校”。2018年被教育部评为“全国创新创业工作典型经验高校”(全国创新创业五十强高校)。2019年被评为吉林省转型发展示范高校。2020年3月,学校成功入选吉林省特色高水平应用型大学建设项目高校

图片  


02

艺术类专业设置

(统招本科,学制四年)

图片

03

艺术类专业认可办法

美术设计类专业:认可全国各省市、自治区美术设计类省级统考、联考成绩,不再组织校考。

包含:动画、漫画、数字媒体艺术、艺术与科技、视觉传达设计、环境设计、包装设计(待批)、产品设计、工艺美术、服装与服饰设计、戏剧影视美术设计、动画(中外合作办学)

影视传媒类专业:认可我校校考成绩。不组织专业考试校考的招生省份认可各省市、自治区相关专业类统考、校际联考成绩。

包含:广播电视编导、播音与主持艺术、摄影、表演(影视表演、表播、表导、空中乘务方向)、戏剧影视文学、戏剧影视导演、影视摄影与制作(色盲色弱不宜报考)、录音艺术、航空服务艺术与管理(待批)

图片  

04

影视传媒类专业校考

考试报名及考试办法

报名时间:2020年12月24日—2021年1月11日;2021年1月14日--1月24日。

正式考试时间:2021年1月16日--1月18日;2021年1月30日--2月1日。

确认考试:请考生于正式考试前2天登录“小艺帮”APP平台确认考后,签署诚信考试承诺书,进行考前练习和模拟考试,熟悉考试流程,正式考试期间也可进行考前练习。

考生根据自身情况选择时间报名考试。春节后报名考试时间待定,关注官方网站公告。

考试方式:2021年我校艺术类专业校考采用“小艺帮”APP平台进行,采用“全程监控、现场录制、提交作品、考评分离”的网考方式进行,不设复试,只有一试,不再组织生源地现场考试。

报名平台:吉林动画学院招生办官方网站艺术类专业报名通道https://zs.jlai.edu.cn/(打开“阅读原文”进入报名通道);请涉及校考省份的考生按照规定时间节点做好网上报名工作,我校不再组织线下现场报名。

报名费:200元/人/专业(支付方式:支付宝)

兼报专业:不允许考生专业兼报,请考生结合专业优势选报专业,一旦报名成功无法修改报名专业或专业方向。

录取原则:广播电视编导、摄影、戏剧影视文学、戏剧影视导演、影视摄影与制作、录音艺术专业按照高考文化课×0.6+专业课成绩×0.4综合成绩排名录取;播音与主持艺术专业按照高考文化课×0.4+专业课成绩×0.6综合成绩排名录取;表演专业(含下设方向)高考文化课过线后按照专业成绩排名录取,所有下设方向共用表演专业招生计划,统一排序录取。

图片  

05

报名、考试须知

1.不按要求报名,误填、错填报考信息或填报虚假信息而导致不能考试及录取的,后果由考生本人承担。

2.报名成功后,不得修改报考专业与考试时间,不予办理报名费退费。

3.考前练习:考前练习不限时间不限次数,也不需要提交录制视频。

4.模拟考试:模拟考试除题目外,其他与正式考试完全一致(需要和正式考试一样进行人脸验证和提交视频等),有严格的考试时间限制,请在规定的时间内参加并完成模拟考试,但是模拟考试视频不作为评分依据。

5.正式考试:正式考试时不要化浓妆、戴美瞳、头发遮挡额头和耳朵等,验证时调整好光线,不要出现高曝光的情况,保证人脸清晰,避免人脸识别失败,浪费考试时间。进入正式考试环节按照系统规范及要求进行视频录制并完成视频文件上传。

图片


06

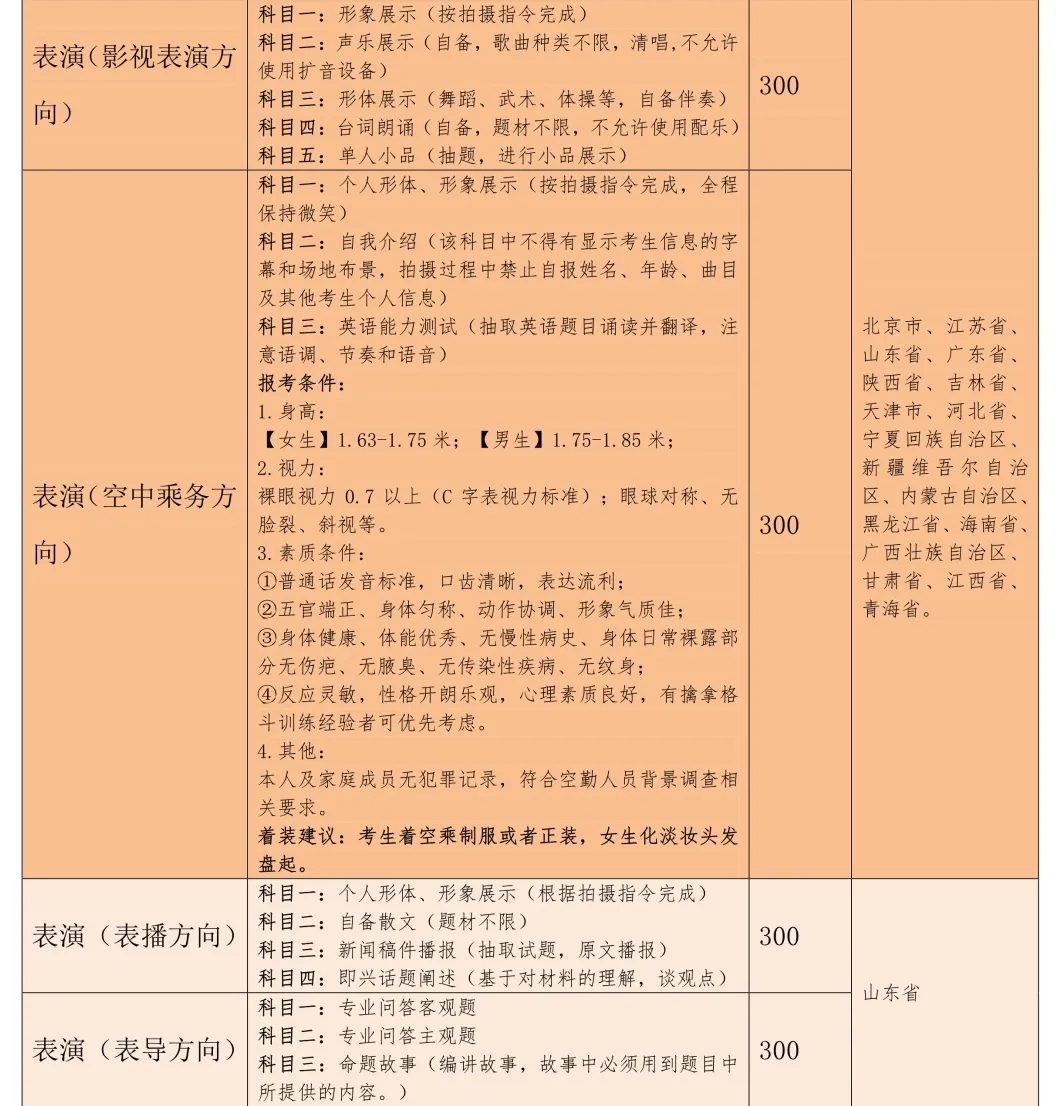
校考专业考试科目及招生省份(不设校考的省份,认可各省统考/联考成绩)

图片

图片

图片

07

其他

1.以上校考专业文理兼招,招生改革的省份不限选考科目。

2.以上所有内容以各省市、自治区招生主管部门公布及我校2021年招生章程为准。

3.本公告公布后,如遇教育部、各省(自治区、直辖市)等上级主管部门政策调整或疫情等不可抗力因素影响,我校可能会随时调整以上考试方案,请考生随时关注学校官网、官微信息发布。

图片

08


联系方式

咨询电话:

0431-87021904

0431-87011156

0431-87021910

吉林动画学院招生办官网:

https://zs.jlai.edu.cn/

招生办报考服务微信平台:

图片    

吉林动画学院及各学院介绍:

图片    


欢迎全国考生报考吉林动画学院~

END